迪泰尔仪表

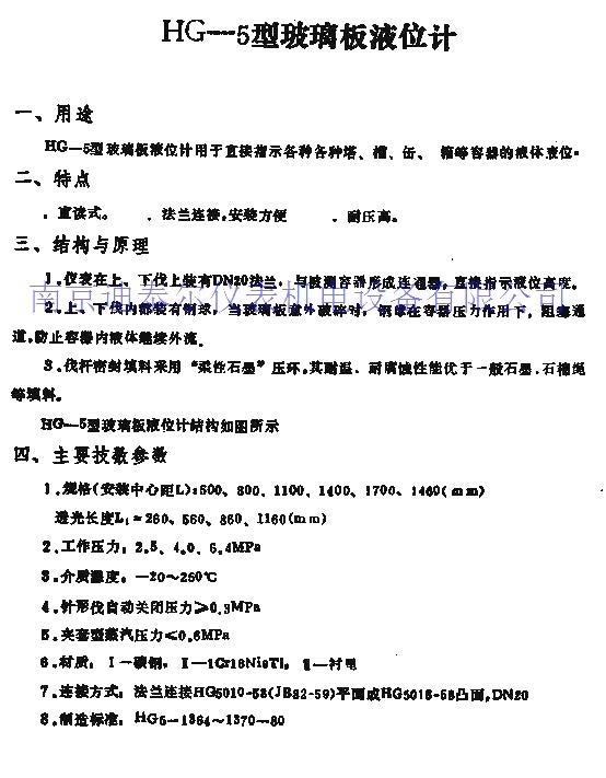
玻璃板液位计

玻璃板液位计

玻璃板液位计

玻璃板液位计

玻璃板液位计

玻璃板液位计

玻璃板液位计

玻璃板液位计

玻璃板液位计

玻璃板液位计

玻璃板液位计

玻璃板液位计

玻璃板液位计

玻璃板液位计

UB 玻璃板液位计主要用于各种敞口或密闭容器内的液体液位的测量。但介质必须对钢橡胶石棉板不起腐蚀作用。 USB-L 连续式玻璃板液位计用于连续测量容器内的液位,为双色显示, UB-L 为单色显示。 UB-W 高温玻璃板液位计主要用于工业部门中直接指示高温容器内的液体液位。 UB-Y 高压玻璃板液位计可测量高压容器内的液位。 UB-S 防腐蚀玻璃板液位计可测量具有腐蚀性的介质。 UB-F 防霜玻璃液位计可用于低温介质的液位指示测量。 UB-T 筒体式玻璃板液位计可用于高粘度介质液位的测量。

玻璃管液位计

玻璃管液位计主要用于各种敞口或密闭容器内的液体液位的测量。连接方式有 UG-1 螺纹型和 HG-5 法兰型两种。 UBZ-4 接液材质采用 1Cr18Ni9Ti 和聚四氟乙烯材料制成,具有良好的防腐蚀性能。广泛用于石油 化工 制药等工业行业。 USG-G 高温高压石英玻璃管液位计可测量容器内高温高压的介质的液位。

 

南京迪泰尔仪表机电设备有限公司 地址:大光路188号锦江丽舍 电话:025-84465922 / 84456840/84585946 QQ:825520616
税号:91320104762103508L 帐号:01570120030000012 开户行:南京银行龙蟠路支行
备案号:苏ICP备12032525号